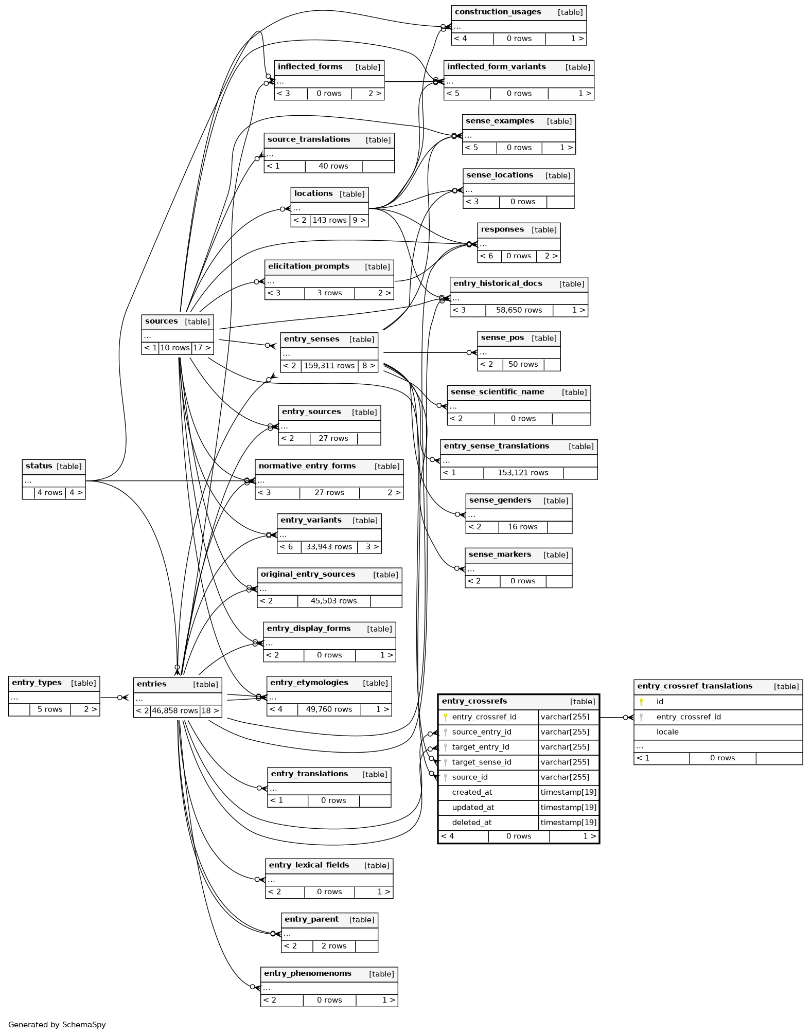
Columns
| Column | Type | Size | Nulls | Auto | Default | Children | Parents | Comments | |||
|---|---|---|---|---|---|---|---|---|---|---|---|
| entry_crossref_id | VARCHAR | 255 | null |
|
|
||||||
| source_entry_id | VARCHAR | 255 | null |
|
|
||||||
| target_entry_id | VARCHAR | 255 | null |
|
|
||||||
| target_sense_id | VARCHAR | 255 | √ | null |
|
|
|||||
| source_id | VARCHAR | 255 | null |
|
|
||||||
| created_at | TIMESTAMP | 19 | √ | null |
|
|
|||||
| updated_at | TIMESTAMP | 19 | √ | null |
|
|
|||||
| deleted_at | TIMESTAMP | 19 | √ | null |
|
|
Indexes
| Constraint Name | Type | Sort | Column(s) |
|---|---|---|---|
| PRIMARY | Primary key | Asc | entry_crossref_id |
| entry_crossrefs_source_entry_id_foreign | Performance | Asc | source_entry_id |
| entry_crossrefs_source_id_foreign | Performance | Asc | source_id |
| entry_crossrefs_target_entry_id_foreign | Performance | Asc | target_entry_id |
| entry_crossrefs_target_sense_id_foreign | Performance | Asc | target_sense_id |

